• 会员登陆
  • 用户名:
  • 密码:

返澳日期确定了,六大高校已发送返澳邮件!

发布时间:2021-10-12

推迟又推迟……

伴随着澳洲疫情的不断反复,返澳计划不断延期,在家上网课的小伙伴们仿佛上了个假大学!

最近,终于确定了,澳洲宣布将在11月中旬开放国境,各大高校也开启了留学生返澳计划。

截至目前,超六所新州大学已向留学生发送返澳邮件,明确返澳要求和优先考虑人群。

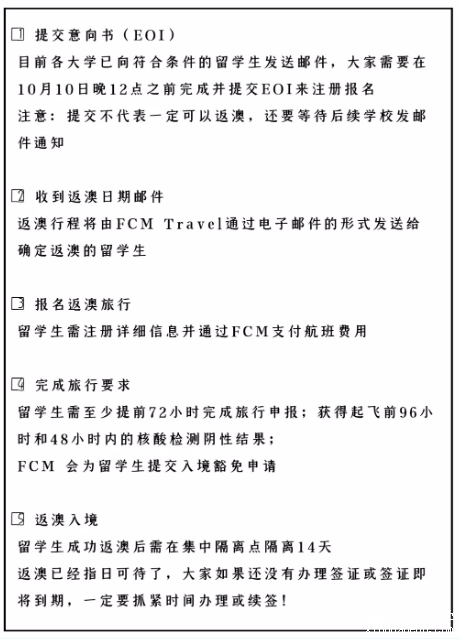
留学生返澳详细内容要求

新州目前超过六所大学率先公布了试点计划要求,明确返澳留学生必须满足以下三点强制要求:

  • 持有有效签证
  • 已完全接种TGA认可的疫苗
  • 提供近期核酸阴性证明

各大学公布的留学生返澳试点计划要求大同小异,均为先提交返澳意向书再满足以上返澳要求

其中,UNSW代表新州各大学明确以下几点内容:

优先考虑即将毕业,以及有线下课程要求和专业经验要求才能完成学业或继续学习的在读留学

目前暂定为新加坡为起飞点,后续可能会增加

有关费用的详细信息暂未公布,隔离费由大学承担,学生自行支付签证机票等费用;

返澳费用将由校方、隔离点和学生共同承担

并不是所有国家地区的留学生都可以返澳,低风险地区的留学生比较有希望,学校将直接与符合条件的留学生联系

UNSW还透露,为了能让更多留学生返澳,后期有望降低返澳的资格要求

根据悉尼大学发送的返澳邮件中表示,符合条件的留学生将在12月5号和12月23号分两批入境,预计接回约500名留学

》》留学找鑫泉,制定你的专属留学方案

此外,本次新州各大学的留学生返澳计划将分为五步,具体如下:

澳洲公民&PR国际旅行要求更新

根据内政部更新的国际旅行要求,针对澳洲公民和PR来讲,主要变化如下:

预计从11月起,已接种2剂疫苗的12岁及以上澳洲公民和PR出境可无需申请豁免

12岁以下的儿童或因医疗原因无法接种疫苗的人群,也可无豁免出境

不符合资格要求的公民或PR在离澳或返澳时必须继续遵守现行的边境规定

完全接种2剂疫苗或未满12岁的澳洲公民和PR入境,有望减少隔离时间;返澳前需

在办理登机手续时提供疫苗接种证明

各州和领地需为已接种疫苗的旅客安排隔离事宜,包括减少居家隔离时间,旅客需自行确认各地隔离政策

注意,以上疫苗必须为澳洲TGA已认可的疫苗

》》留学找鑫泉,制定你的专属留学方案

中国科兴疫苗获TGA认可

澳洲药监局TGA正式给联邦政府提供建议:中国科兴疫苗(Sinova)和印度(Covishield)疫苗可以被澳洲接受为国际旅行中受认可的疫苗。

莫里森也在宣布开国境的同时正式宣布:认可中国科兴疫苗!

这就意味着,继强生、辉瑞、阿斯利康和Moderna这四种疫苗后,中国科兴疫苗(Sinova)也得到了TGA的认可,如果中国留学生完全接种了科兴疫苗,就获得了入境澳洲的资格!

这对于等待返澳的中国留学生们来说,绝对是一个巨大的好消息



鑫泉出国全国品牌留学机构,提供最新留学资讯,为您成功留学不遗余力!如有疑问欢迎拨打以下咨询热线:

大连咨询电话:0411-82551880
沈 阳咨询电话:024-23286508
太原咨询电话:0351-5228980
石家庄咨询电话:0311-89697888
鞍 山咨询电话:0412-5557323

资讯来源:未知

责任编辑:陈中颖